CA-IF1030S
Preview
Industrial CAN Transceiver
This CAN transceiver series complies with the ISO 11898-2 (2016) CAN (Controller Area Network) physical layer standard and can be directly connected to 3.3V other controllers with CAN control protocol for use. The CA-IF1030S and CA-IF1034S devices have a silent mode, in which the transmitter is turned off and the receiver continues to operate; The CA-IF1033S/ZS device has low power standby mode and remote wake-up request characteristics. The CA-IF1033S/ZS and CA-IF1034S devices have a shutdown mode, where the device Icc current is below 1 μ A. The series of devices include multiple protection functions, including driver explicit timeout function and bus fault protection, to improve the stability of the device and CAN network. The series of devices has 25 kV HBM ESD protection, 8kV IEC61000-4-2 ESD contact discharge, etc. In addition, CA-IF1033ZS is packaged in a miniaturized SOT23-8 package (2.9mm x 1.6mm) to save PCB space for application circuits.
-
Features
3.3V single power supply
Meets the ISO 11898-2:2016 and ISO 11898-5:2007 physical layer standards
Ideal passive behavior when unpowered
Bus and logic terminals are high impedance (no
load)
Power up/down with glitch free operation on bus and RXD outputIntegrated protection increases robustness
±18V fault-tolerant CANH and CANL
±12V extended common-mode input range (CMR)
Undervoltage protection on VCC
Transmitter dominant timeout prevents lockup, data rates down to 6.25 kbps
Thermal shutdownMaximum standby current ICC
15μA
Maximum shutdown current ICC
1μA
–55°C to 150°C Junction Temperatures Range
–40°C to 125°C Operation Temperatures Range
Available in SOIC8 and SOT23-8(CA-IF1033ZS) Packages
Bus pin ESD Protection Exceeds 25kV HBM
Bus pin ESD Protection Exceeds 8kV IEC61000-4-2
-
Applications
-
Industrial control
-
HVAC
-
Building/Temperature Control Automation
-
-
Device Information
Part Number Package Package size(NOM) CA-IF1030S SOIC8(S) 4.9mm×3.9mm CA-IF1033S SOIC8(S) 4.9mm x 3.9mm CA-IF1033ZS SOT23-8(ZS) 2.9mm x 1.6mm CA-IF1034S SOIC8(S) 4.9mm x 3.9mm -
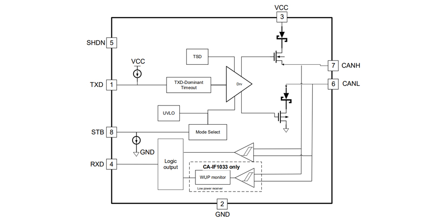
Simplified Functional Diagram
-
Technical Documentation
Category
Title
Last Updated
-
Title: Datasheet
Last Updated: Dec 01,2023
-
-
Certification Standards
Category
Title
Certification Number
Date
-
Title: Reliability Test
Certification Number: CA-IF103XXX_V1.1
Date: Feb 21,2024
-